Home
List your patent
My account
Help
Support us
Vault & Secure Messenger with Deterministic Evidence
[Category : - SOFTWARES- Telecommunications]
[Viewed 60 times]
Filing: WIPO/PCT/US25/54266 (PCT; Patent Pending); non-public
Keywords: sealed storage, secure messenger, transcript vault, evidence logging, PQ security, secure communications, deterministic replay.
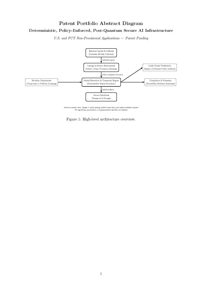
This invention relates to sealed storage and secure messaging embodiments that preserve evidence
artifacts and transcript integrity for audit and forensics. It extends the platform to persistent “vault” semantics: storing sealed transcripts, policy evidence, and verifiable metadata while supporting secure communication flows. It is suitable for regulated environments where confidentiality, integrity, and audit readiness must co-exist.
Buyer value: auditable secure messaging/vault substrate; strong fit for compliance, forensics, and high-assurance comms.
Status: PCT filed; patent pending.
Current Development State Qonfidential is currently in Alpha stage, with a functional MVP supporting secure messaging and media features. A Beta release is planned on a best-efforts basis for Q3 2026, subject to commercialization and partnership decisions.
Transaction: sale, license, or option-to-buy; portfolio/bundle discounts available.
Financial informationSealed storage and communication architecture that enables audit-grade secure messaging without relying on opaque client trust.
Patent publications:No publication
Asking price:
Above 1 million USD




[ Home
| List a patent
| Manage your account
| F.A.Q.|Terms of use
| Contact us]
Copyright PatentAuction.com 2004-2017
Page created at 2025-12-20 8:10:15, Patent Auction Time.