Home
List your patent
My account
Help
Support us
Secure Processing Unit for PQ Offload & Deterministic Replay
[Category : - Computers and computer accessories ]
[Viewed 47 times]
Filing: U.S. App. No. 19/379,808 (Non-provisional; Patent Pending); non-public
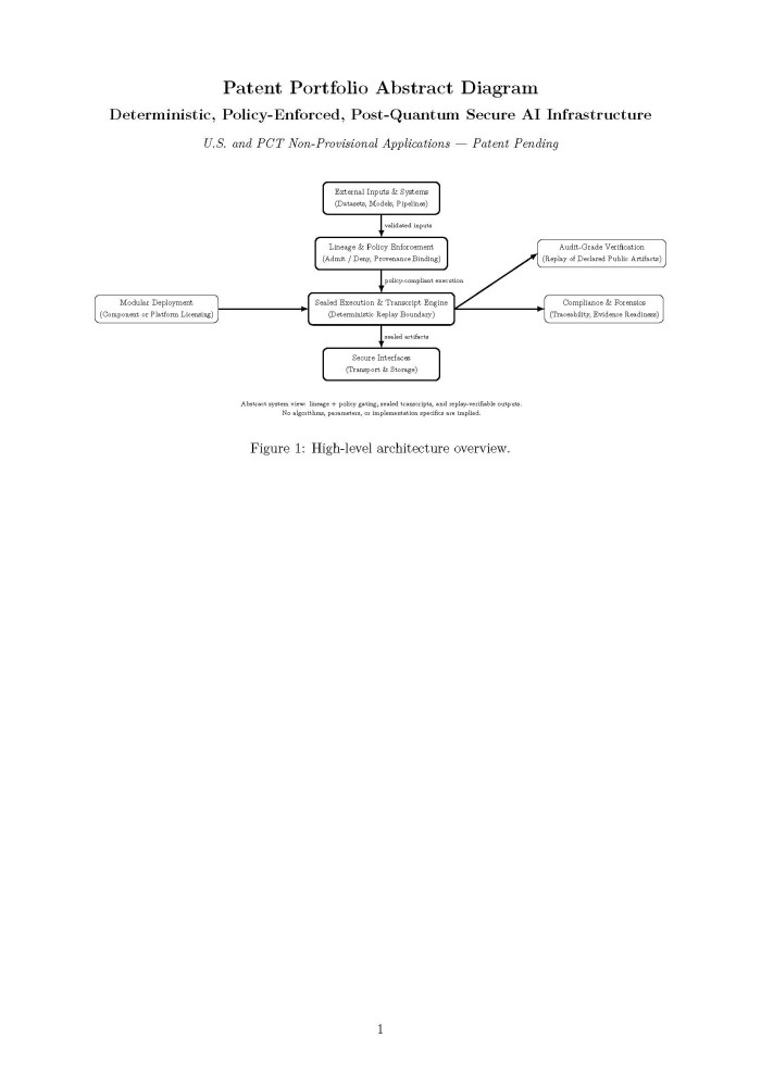
This invention relates to a secure processing boundary that integrates (i) certified entropy interfaces,
(ii) cryptographic offload including post-quantum mechanisms, (iii) deterministic policy
admission, and (iv) transcript sealing for replay and audit. It is designed to keep sensitive key
material within a trusted boundary while enabling verifiable evidence artifacts and deterministic
replay of declared outputs.
Buyer value: HSM/TEE-adjacent capability with replay-grade evidence and PQ offload alignment.
Status: filed non-provisional; patent pending.
Transaction: sale, license, or option-to-buy; portfolio/bundle discounts available.
Patent publications:No publication
Asking price:
Above 1 million USD

[ Home
| List a patent
| Manage your account
| F.A.Q.|Terms of use
| Contact us]
Copyright PatentAuction.com 2004-2017
Page created at 2025-12-20 8:14:57, Patent Auction Time.