Home
List your patent
My account
Help
Support us
Non-Retroactive Calibration for Certified Entropy & Security
[Category : - SOFTWARES]
[Viewed 40 times]
Filing: U.S. App. No. 19/369,233 (Non-provisional; Patent Pending); non-public
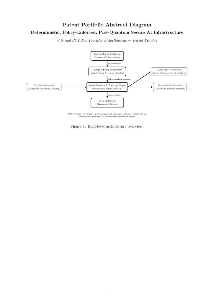
This invention relates to bounded, versioned calibration and correction mechanisms for entropy
and security parameters. It enables controlled adaptation to drift (statistical or environmental)
while preserving non-retroactivity: previously sealed artifacts remain reproducible under the
versions recorded at the time of sealing. The result is a calibration layer that supports stability
without undermining audit-grade reproducibility.
Buyer value: safe tuning/correction with deterministic replay invariance for regulated or highassurance
systems.
Status: filed non-provisional; patent pending.
Transaction: sale, license, or option-to-buy; portfolio/bundle discounts available.
Financial informationNon-retroactive calibration framework that enables system tuning without breaking reproducibility, auditability, or historical compliance.
Patent publications:No publication
Asking price:
Above 1 million USD

[ Home
| List a patent
| Manage your account
| F.A.Q.|Terms of use
| Contact us]
Copyright PatentAuction.com 2004-2017
Page created at 2025-12-20 8:14:57, Patent Auction Time.