Home
List your patent
My account
Help
Support us
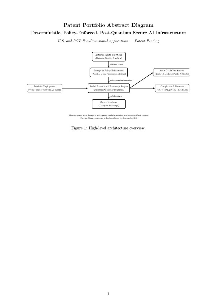
On-Demand Secure Transport with Policy-Bound Sessions
[Category : - Telecommunications]
[Viewed 36 times]
Filing: U.S. App. No. 19/366,614 (Non-provisional; Patent Pending); non-public
Keywords: secure transport, ephemeral tunnel, VPN on the fly, session binding, policy enforcement, low-latency tunnel, resilient comms.
This invention relates to on-demand secure transport that can establish protected sessions considered
“ephemeral” and policy-governed. It discloses a transport mechanism where session setup
can be made contingent on required evidence inputs (policy admission, provenance identifiers),
causing sessions to fail closed when required evidence is missing or invalid. The result is secure,
adaptable communication suitable for constrained or adversarial network conditions.
Buyer value: deployable secure transport with enforceable policy interlock and evidence-aware
session setup.
Status: filed non-provisional; patent pending.
Transaction: sale, license, or option-to-buy; portfolio/bundle discounts available.
Financial informationDeterministic, policy-verified secure transport that lowers operational risk by cryptographically binding sessions to admissible execution state.
Patent publications:No publication
Asking price:
Above 1 million USD

[ Home
| List a patent
| Manage your account
| F.A.Q.|Terms of use
| Contact us]
Copyright PatentAuction.com 2004-2017
Page created at 2025-12-20 8:10:15, Patent Auction Time.